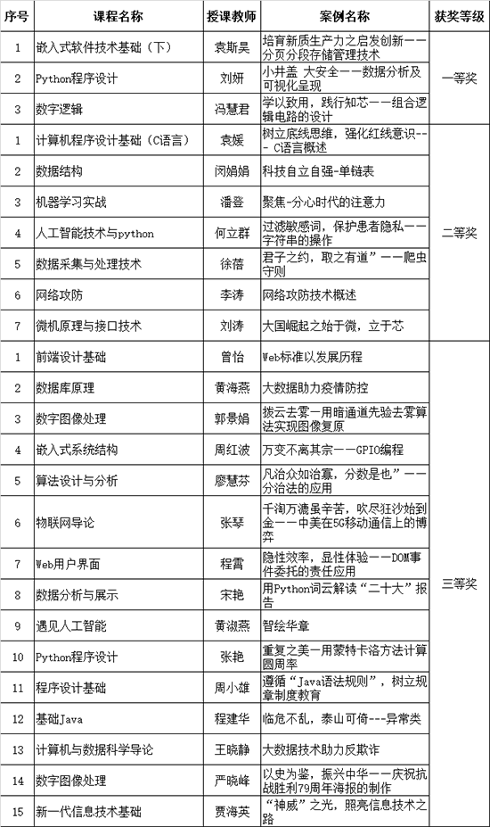
为贯彻落实教育部《高等学校课程思政建设指导纲要》(教高〔2020〕3号)和《beat365正版唯一官网必一深化课程思政建设与改革实施方案》(九院字〔2023〕122号),进一步推进我校课程思政工作,促进专业课程与思想政治理论课同向同行,强化课程育人导向,积极推进课程思政教学创新,beat365正版唯一官网必一在全院开展课程思政优秀教学案例评选活动,经过专家评审和意识形态审核,现将评选结果公示下:

广大教职工若对上述评选结果公示对象有意见,可于12月16日前通过口头或书面形式向学院分管纪检工作领导反映,反映情况要实事求是,客观公正,内容具体详细,便于我们调查核实。
教学科研管理科
2024年12月9日